RNSignInUpscreen is the 3rd session build for showing the implementation of Signin and Signup screen in modern apps with stack navigator
Note:
- Arch Linux with VS-Code, thus support focused on Android App
- Extensions: React Native Tools , React-Native Snippets , Prettier
- Device run instead of SDK-build using Vysor
Clone the source locally:
$ git clone https://github.com/aryaminus/RN-login-register-screen
$ cd RN-login-register-screen
Start the application in development mode
npm install
react-native link
react-native run android
or for VS-Code:
npm install
react-native link
then press F1 or Fn+F1 and React Native:Run Android on Device
Else Follow Code.txt and Youtube
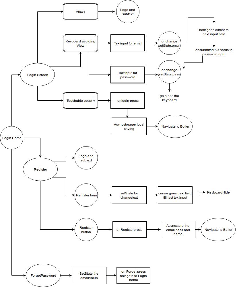
Follow Code.txt and Working.png
Major Properties:
- To hide navabr in certain component & back option in final screen
- To using different properties of TextInput and moving cursor from 1 field to other with returnkeytype and hiding password using secureTextEntry
- To store the input fields locally using Asyncstorage (server integration in next sessions)
- Fork it (https://github.com/aryaminus/RN-login-register-screen/fork)
- Create your feature branch (
git checkout -b feature/fooBar) - Commit your changes (
git commit -am 'Add some fooBar') - Push to the branch (
git push origin feature/fooBar) - Create a new Pull Request

