MUPET is a Matlab-based tool to analyze the ultrasonic calls emitted by mice (or rodents in general).
It offers researchers the possibility to rapidly analyze audio recordings in terms of acoustics, spectral information and syllable statistics. It also allows building syllable repertoires, analyzing syllable category counts, and comparing repertoires between multiple recording studies.
MUPET also supports the export of the generated data to CSV files to facilitate additional statistical analysis by researchers.
Publication:
Van Segbroeck, M., Knoll, A.T., Levitt, P. and Narayanan, S., 2017. MUPET—Mouse Ultrasonic Profile ExTraction: A Signal Processing Tool for Rapid and Unsupervised Analysis of Ultrasonic Vocalizations. Neuron, 94(3), pp.465-485. https://www.sciencedirect.com/science/article/pii/S0896627317302982
The MUPET wiki page can be found here:
https://github.com/mvansegbroeck/mupet/wiki/MUPET-wiki
MUPET user interface:
Repertoire example extracted by MUPET:
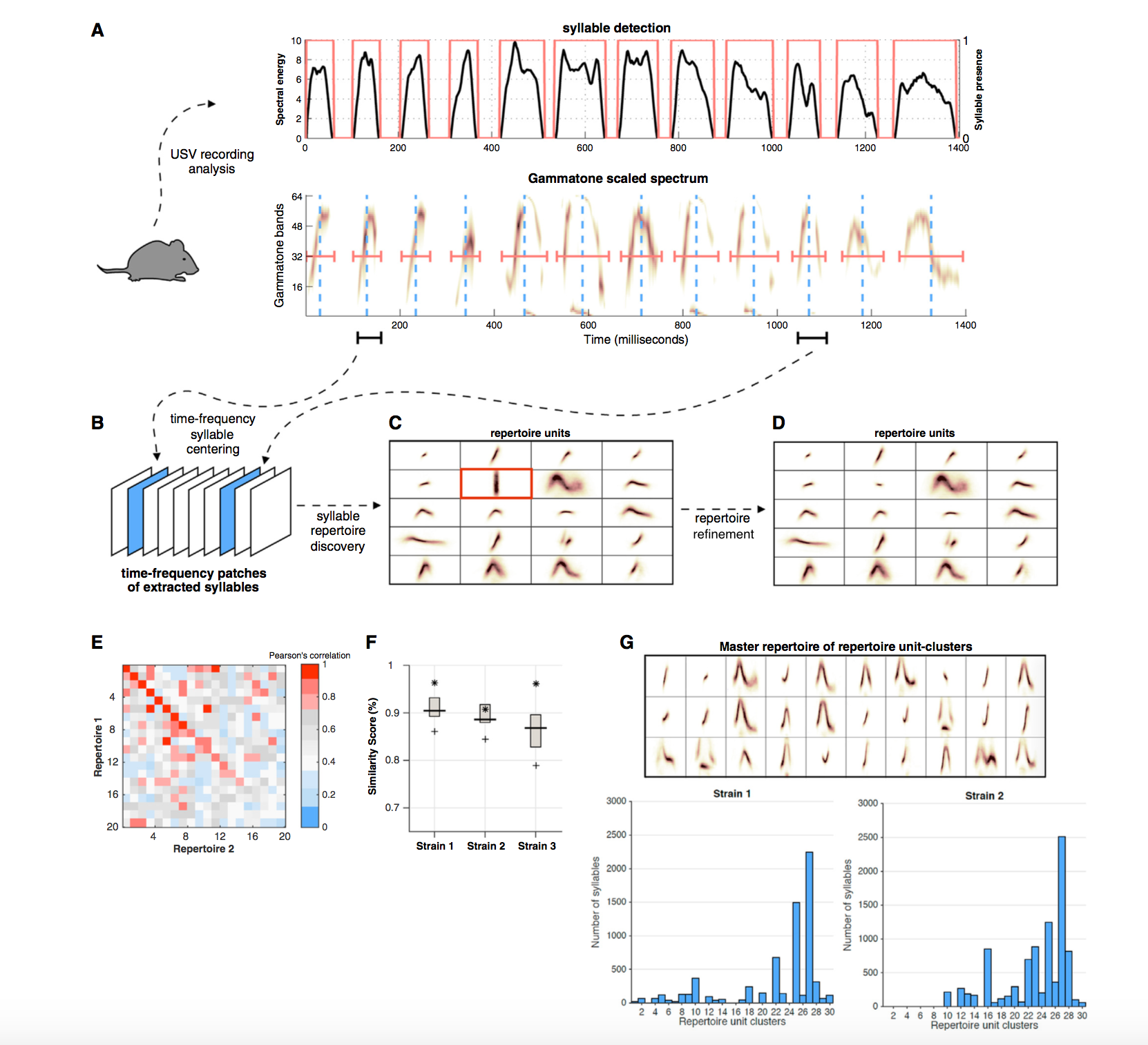
MUPET workflow for repertoire comparison:
current version:
Mupet v2.1 (date 05.27.2018)
previous versions:
Mupet v2.0 (date 05.08.2017)
Mupet v1.5 (date 04.30.2016)
Mupet v1.4 (date 02.25.2016)
Mupet v1.3 (date 06.16.2015)
Mupet v1.2 (date 5.24.2015)
Maarten Van Segbroeck
University of Southern California, Los Angeles, CA
[email protected]


