This project was generated with to give solutions to all users that need IT solution in Jabil.
The below command will set the name of your commit transactions. $ git config –global user.name “[name]” The below command will set the email to your commit transactions. $ git config –global user.email “[email address]” How to create Repositories The below command will create a new repository with a specified name. $ git init [project-name] The below command will allow you to download a project and its complete version. $ git clone [url] How to refactor the file name The below command will delete the file from the working directory and stages the deletion. $ git rm [file] The below command will allow you to delta the file from the version control but saves it locally. $ $ git rm –cached [file] The below command will change the file name and prepare it for commit. $ git mv [file-original] [file-renamed]
The below command will list all the ignored files within the project. $ git ls-files –others –ignored –exclude-standard How to shelve and restore incomplete changes The below command will temporarily store all the modified tracked files. $ git stash The below command will restore the most recently stashed file. $ git stash pop The below command will list all the stashed changesets. $ git stash list The below command will discard the most recently stashed changeset. $ git stash drop
You’re on feature/login, halfway through coding, but a bug needs fixing on main:
# Save your work
git stash
# Switch branches and fix bug
git checkout main
git pull
git commit -am "Fix urgent bug"
# Go back and continue your work
git checkout feature/login
git stash pop
Your changes come back exactly as they were 🚀.
The below command will undo all the commits but preserve the changes locally. $ git reset [commit] The below command will discard all the history and changes back to the specific commit. $ git reset –hard [commit]
The below command will display all the local branches in the current repository. $ git branch The below command will allow you to create a new branch. $ git branch [branch-name] The below command will delete the specified branch. $ git branch -d [branch-name]
The below command will allow you to connect your local repository to the remote server. $ git remote add [variable name] [Remote Server Link]
$ git filter-branch --prune-empty --subdirectory-filter master To remove untracked files $ git clean -f
$ git clean -fd
$ git clean -nfd
$ tar cJf .tar.xz / --exclude-vcs
touch .gitignore
git init
git add .
git add mypath/here
git add mypath/here/myfile.cs
git commit -m "my awesome changes"
git commit -am "I dont care anything and I am going commit all"
git pull
git pull origin mybranch
git push
git push origin mybranch
git branch
git branch -r
git checkout -b mynewbranch
git push --set-upstream <origin_name> <branch_name>
git checkout mybranch
git merge my_branch_with_changes (before switch to target branch)
Delete locally branch
git branch -d branch_name
Force to delete brench unmerged
git branch -D branch_name
Permanently ignore changes to a file
git rm -r --cached Applications\CTOSuiteAPI\CTOSuite.Data.Access\obj\
Resume tracking files with:
git update-index --assume-unchanged <file>
git update-index --no-assume-unchanged <file>
rm is the remove command -r will allow recursive removal –cached will only remove files from the index. Your files will still be there. The . indicates that all files will be untracked. You can untrack a specific file with git rm --cached foo.txt
this will unstage all files you might have staged with git add:
git reset
This will revert all local uncommitted changes (should be executed in repo root):
git checkout .
You can also revert uncommitted changes only to particular file or directory:
git reset --hard HEAD
This will remove all local untracked files, so only git tracked files remain:
git clean -fdx
WARNING: -x will also remove all ignored files, including ones specified by .gitignore! You may want to use -n for preview of files to be deleted.
git reset --hard # removes staged and working directory changes
read comments and manual.
git clean -f -d remove untracked
git clean -f -x -d CAUTION: as above but removes ignored files like config.
git clean -fxd :/ CAUTION: as above, but cleans untracked and ignored files through the entire repo (without :/, the operation affects only the current directory)
git checkout [some_dir|file.txt]
Yet another way to revert all uncommitted changes (longer to type, but works from any subdirectory):
git checkout <commit_number> -- dir1\dir2\myfile.cs
or
git checkout origin/<branch_name> -- dir1\dir2\myfile.cs
then just add this file again with git add dir1/dir2/myfile.cs, commit your changes and push your commits
git remote -v
git remote add origin <ssh-url>
git remote rm origin or <origin name>
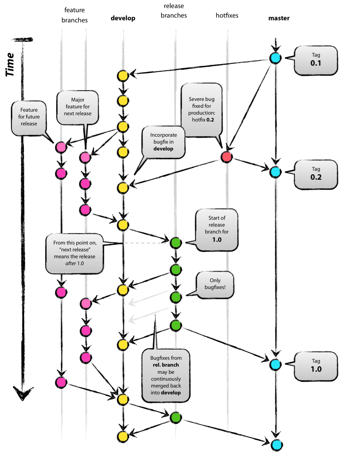
Show all released versions
git tag
Show all released versions with comments
git tag -l -n1
Create release version
git tag v1.0.0
Create release version with comment
git tag -a v1.0.0 -m 'Message'
Checkout a specific release version
git checkout v1.0.0
git rebase -i HEAD~N
git checkout <HASH>
git commit --amend
git rebase HEAD <BRANCH_NAME>
