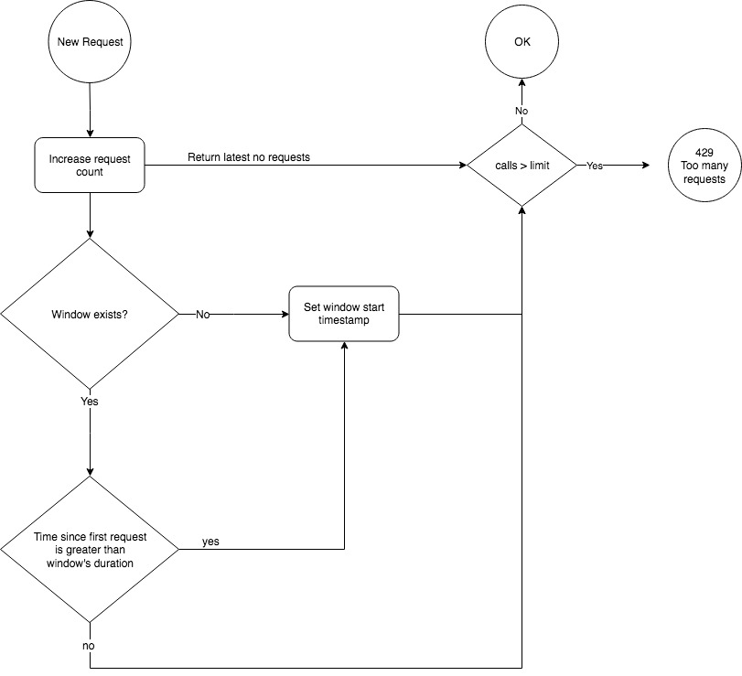
A simple RateLimit library written in Go. There are different algorithms for rate limiting. This library implements a variant of Fixed Window Counter, where the window is counted since the first request is made instead of the floor of current request's timestamp.
To store the rate limit info, this library provides two different approaches:
- In memory: store in single instance memory, handle race condition
- Redis: store in a redis and can be shared across multiple instances, this is suitable for distributed environments
In a distributed system with high concurency, we can use Redis storage option. Redis storage implementation follows the "Write-then-Read" behavior to prevent race condition. This is done by Transactional Pipeline:
MULTI
HINCRBY ratelimit:user_id calls 1
HSETNX ratelimit:user_id start_ts 234329823233 # timestamp of current request
HGET ratelimit:user_id start_ts
EXEC
The flow is similar to the diagram above, just that in case the result of command HSETNX returns 1, i.e. write success, we have to then set expiration of the key:
PEXPIREAT ratelimit:user_id expired_ts_in_millisecond
where expired_ts_in_millisecond = request_ts + window_duration
We use PEXPIREAT instead of PEXPIRE to cater for delays in previous call to Redis.
It's simple to start using the in-memory storage
// memory storage is used as default if not specified
rl := fixedwindow.NewRateLimiter(max, windowDuration)
info, _ := rl.Allow(key) // err can be ignored if using memory storage
if info.Allowed {
// process request
} else {
// return 429
}To use redis storage, need to initialize a redis connection pool and SetStorage option:
import (
"github.com/gomodule/redigo/redis"
"github.com/khaiql/ratelimit"
"github.com/khaiql/ratelimit/fixedwindow"
)
pool := &redis.Pool{
MaxIdle: 3,
IdleTimeout: 240 * time.Second,
Dial: func() (redis.Conn, error) { return redis.Dial("tcp", redisAddr) },
}
storage := fixedwindow.NewRedisStorage(pool)
rl := fixedwindow.NewRateLimiter(max, windowDuration, fixedwindow.SetStorage(storage))If you want to run the example with Redis storage option, you must have Redis up and running locally. You can set redis address via environment variable:
export REDIS_ADDR=127.0.0.1:6379 To start the server:
cd example
go build .
./example -max=10 -window=10 # default using memory storage, add -storage=redis if want to use Redis storageOpen another shell session:
curl localhost:8090/hello -H 'X-User-ID: 1'Supported parameters:
./example -h
-max int
max requests number (default 100)
-storage string
storage type (default "memory")
-window int
limit window in second (default 3600)We can quickly do load testing the example with hey
# start server with all default options
./exampleIn another session:
# test server with total 200 requests, 50 to run concurrently
hey -n 200 -c 50 -H "X-User-ID: 1" -m GET http://localhost:8090/helloSimply implement RateLimiter interface for different strategies.

