This library is under construction, so use at your own risk
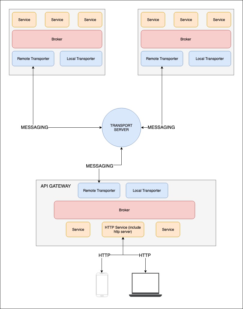
Microsia is an lightweight microservices server with simple, familiar syntax that was inspired by koa and express, allow you to create transport layer for microservices as quick as possible.
Currently, microsia is building around nats as central messaging system. Microsia also has local pubsub system, that allow services on same server communicate with each other fastest without remote messaging system (nats).
Install package
npm install --save microsia
# OR
yarn add microsia
Sample service services/bar.js:
const broker = require('microsia')
const service = broker().createService({ name: 'bar' })
service.use(function (ctx, next) {
console.log('bar was called')
next()
})
service.subscribe('bar', function(ctx) {
ctx.res.send({
msg: `SERVICE bar: Hi, This is bar!`,
})
})
// Call to other service using current context
// Metadata (requestId,...) will be past to other service, too
service.subscribe('call-to-other', async function(ctx) {
const res = await ctx.call('baz.status')
ctx.res.send({
msg: `SERVICE bar: Status of baz`,
data: res.body,
})
})
// Call directly from service will create new context
service.call('foo.foo', {})
.then(data => console.log(data))Run group services with service runner:
const loadServices = require('microsia/runner')
// Service path
const services = [
'services/foo.js',
'services/bar.js',
]
const options = {
transporter: {
name: 'nats',
options: {
servers: ['nats://demo.nats.io:4222'],
timeout: 3000,
pingInterval: 120000,
reconnect: true,
reconnectTimeWait: 2000,
maxReconnectAttempts: 10,
maxRequestRetryAttempts: 3,
},
},
}
loadServices(options, services)You also can run only one service directly by node,
just pass config to broker() and then run node services/bar.js:
const broker = require('microsia/broker')
const service = broker({
transporter: {
name: 'nats',
options: {
servers: ['nats://demo.nats.io:4222'],
timeout: 3000,
pingInterval: 120000,
reconnect: true,
reconnectTimeWait: 2000,
maxReconnectAttempts: 10,
maxRequestRetryAttempts: 3,
},
},
}).createService({ name: 'bar' })
...Please see example code in example folder for more information.
Internal Services using runner:
cd example
node index.js
ApiGateway using broker directly and using express as http server:
cd example/gateway
yarn
node index.js
Make request to ApiGateway
curl -i -H "Accept: application/json" "http://localhost:3000/api/bar"
- Api Gateway
- Group route
- Middleware with route
- Streaming file
- Circuit Breaker (inside broker)
- Logger
- Nats authrorize
- Serialize (protobuf, ...)
- Polish code
- Unit test & code coverage
- Benchmark
- Optimize
- Improve documentation & example
- Kafka transporter
- Multi transporter in one broker (consider later)
