
To the extent possible under law,
James Furness and Susi Lehtola
have waived all copyright and related or neighboring rights to
Hartree-Fock Orbitals for Spherical Atoms.
This work is published from:
United States.
A python module implementing the evaluation of accurate
Hartree-Fock orbitals and the resulting electron densities for atoms
under spherical symmetry. You are free to use it however you see
fit. The code uses vectorised numpy functions to provide
a fast evaluation of the electron density, electron density gradient,
orbital kinetic energy density, and electron density Laplacian from
published Slater-type orbital tabulations. An interface to Libxc is also provided
for the evaluation of various density functional approximations on
the pretabulated data.
Although the most famous tabulation of Hartree-Fock orbitals for atoms was published by Clementi and Roetti in their groundbreaking 1974 paper At. Data Nucl. Data Tables 14, 177 (1974) that has been used in a number of studies of density functional theory, the Clementi-Roetti wave functions are poor especially for heavier atoms, resulting in errors that reach up to tens of millihartrees(!).
Much more accurate tabulations have been reported by Koga and coworkers, which deviate only by microhartree from fully numerical values. The current version of this module employs analytical Hartree-Fock wave functions for H-Xe from Koga et al, Int. J. Quantum Chem. 71, 491 (1999) that deviate from the fully numerical values by just up to tens of microhartrees.
Included in the distribution are also non-relativistic wave functions for heavy atoms Cs-Lr from Koga et al, Theor. Chem. Acc. 104, 411 (2000), although the wave functions are much less accurate than those for the lighter atoms (average error of 0.19 mEh in the total energy compared to fully numerical calculations), and although the sensibility of non-relativistic wave functions is debatable due to the complete neglect of relativistic effects which have a profound importance for the orbitals and electron densities in the 6th and 7th periods.
As described in the literature, the atomic Hartree-Fock orbitals minimise the Hamiltonian for a spherically symmetric wave function ansatz that has the correct L^2 value. Note that this ansatz is not the same as the single determinant Hartree-Fock theory familiar from molecular calculations! Because spherical symmetry is imposed from the start, the same radial orbitals are used for both spins as well as all magnetic quantum numbers in the p and d orbitals. This imposed symmetry is not a limitation, the orbitals are optimal for the spherical Hamiltonian, but it does mean that the energy from these orbitals for atoms with partially filled valence shells (e.g. carbon) will be different to the energy obtained by breaking the spin and/or spatial symmetry.
Why was this library developed? Much of my (James Furness) recent work has been in developing new semi-local density functional approximations following a non-empirical philosophy of adherence to exact mathematical constraints. These constraints help form the body of the functional then we use simple systems, such as atoms, to set the remaining degrees of freedom. Having a computationally efficient set of high-accuracy orbitals has been a real asset for searching large parameter spaces.
If you are interested in this library for studying density functional approximations, you may also be interested in HelFEM, a program for finite-element calculations on atoms and diatomic molecules that was recently developed by one of us (Susi Lehtola). Like the present project, HelFEM is interfaced to Libxc. However, instead of using pretabulated orbitals and electron densities, HelFEM allows variational and self-consistent fully numerical calculations on atoms with LDAs, GGAs, and meta-GGAs, also with hybrid density functionals. Also symmetry breaking effects can be studied with HelFEM.
The module's main interface is the Atom class that is
initialised with the desired atomic element symbol:
import AtomicOrbitals
neon = AtomicOrbitals.Atom("Ne")Calling the initialised atom's get_densities(r) method
with a distance from the nucleus (in atomic units) will return the
spin resolved (0 or 1): electron density d0, d1, density
gradient g0, g1, orbital kinetic energy t0,
t1, and density Laplacian l0, l1, at the given
distance from the nucleus. Due to the nature of the orbitals the
nuclear distances must be positive and non-zero.
r = 1.5
d0, d1, g0, g1, t0, t1, l0, l1 = neon.get_densities(r)For many points in space it is best to use a numpy
array to take advantage of the massive speed up offered by the
vectorised routines:
r = np.linspace(0, 5, 500)
d0, d1, g0, g1, t0, t1, l0, l1 = neon.get_densities(r)The spherical symmetry then allows a simple shortcut to evaluating integrals over all space:
# Create a simple integration grid and evaluate the orbitals
r, h = np.linspace(1e-6, 25, 5000, retstep=True)
d0, d1, g0, g1, t0, t1, l0, l1 = neon.get_densities(r)
# Then integrate to find the total number of electrons.
# For neon this should be 10
density = np.sum(4*h*np.pi*r**2*(d0 + d1))
print("Total Density: {:.6f}".format(density))The nuclear potential is also available:
v_nuc = neon.get_nuclear_potential(r)A Gaussian approximation to the nuclear potential can be obtained to avoid the r = 0 singularity, as suggested in F. Brockherde, L. Vogt, L. Li, M. E. Tuckerman, K. Burke, and K. R. Müller, Nat. Commun. 8, (2017). (Note, however, that the singularity is not usually a problem in atomic calculations due to the r^2 term in the Jacobian.)
v_gau = neon.get_gaussian_nuclear_potential(r, gamma=0.2)This is a viable and simple way of accessing the densities, but such evenly spaced integration grids need more points for accurate integrals than more refined methods. This module implements a simple Gauss-Legendre integration grid that can give better accuracy with a smaller number of points than a simple grid:
grid_level = 100 # Defines the accuracy of the grid. 100 is typically sufficient.
n, r, weights = Densities.GridGenerator.make_grid(grid_level)
d0, d1, g0, g1, t0, t1, l0, l1 = neon.get_densities(r)
density = np.sum(weights*(d0 + d1))
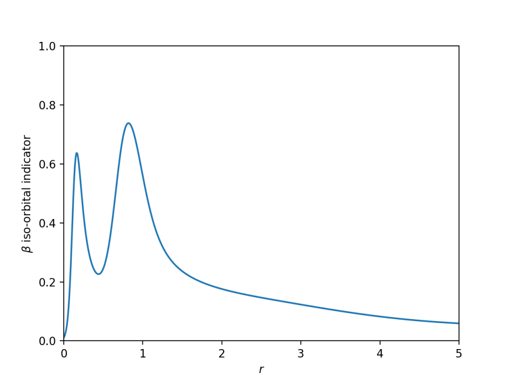
print("Total Density: {:.6f}".format(density))The returned values are numpy arrays that can be combined as normal, to generate the β iso-orbital indicator:
from AtomicOrbitals import Atom
import numpy as np
import matplotlib.pyplot as plt
argon = Atom("Ar") # Initialise a new Argon atom
r = np.linspace(0.0001, 5, 500) # Create an array of points to evaluate
d0, d1, g0, g1, t0, t1, l0, l1 = argon.get_densities(r)
# Uniform electron gas kinetic energy density
tau_ueg_0 = 3.0/10.0*(3*np.pi**2)**(2.0/3.0)*d0**(5.0/3.0)
# von-Weizsacker (single-orbital) kinetic energy density
tau_vw_0 = g0**2/(8*d0)
# Calculate the beta iso-orbital indicator
beta_0 = (t0 - tau_vw_0)/(t0 + tau_ueg_0)
plt.plot(r, beta_0)
plt.xlabel("$r$")
plt.ylabel("$\\beta$ iso-orbital indicator")
plt.xlim([0,5])
plt.ylim([0,1])
plt.show()The test routine will automatically check if the orbitals integrate to the pretabulated values when the test set is run:
import AtomicOrbitals
AtomicOrbitals.test_densities()If the Python interface of libxc is available, the test will also compute the non-self-consistent atomic exchange energy in the PBE approximation.
Alternatively running the module as main runs the test:
python AtomicOrbitals.pyThe module also implements methods to get the Jmol coloring (roughly CPK colors) of the elements. This can be accessed by calling an Atom object's get_color() method, or by passing a list of element label strings or Atom objects to the get_colors_for_elements() function.
And that's it, happy calculating! If this tool has been useful to you we'd love to hear about it.
