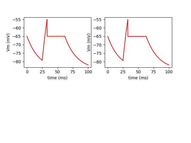
Hello, So I have found a bug, if you want to modify the refractory period it modifies it to 0. this is my script:  this is what I get :  this is what it should have plotted: 